天美传播媒体
主页
天美传播媒体概况
天美传播媒体介绍
现任领导
组织机构
信息公开
师资队伍
学院教师
学者风采
经济系
金融科技与管理科学系
博士生导师
教育教学
本科教学
研究生教育
教学动态
科学研究
论文成果
科研项目
学术动态
学术讲座预告
研究生workshop
国际交流
项目介绍
交流动态
党群工作
党委概况
党建动态
工会之家
校友动态
学生发展
办事指南
天美传播媒体公告
活动风采
生涯发展
下载专区
教育教学
科学研究
综合事务
学生工作
学校主页
English
学校主页
English
主页
天美传播媒体概况
天美传播媒体介绍
现任领导
组织机构
信息公开
师资队伍
学院教师
学者风采
经济系
金融科技与管理科学系
博士生导师
教育教学
本科教学
研究生教育
教学动态
科学研究
论文成果
科研项目
学术动态
学术讲座预告
研究生workshop
国际交流
项目介绍
交流动态
党群工作
党委概况
党建动态
工会之家
校友动态
学生发展
办事指南
天美传播媒体公告
活动风采
生涯发展
下载专区
教育教学
科学研究
综合事务
学生工作
主页
-
天美传播媒体公告
更多
天美传播媒体公告
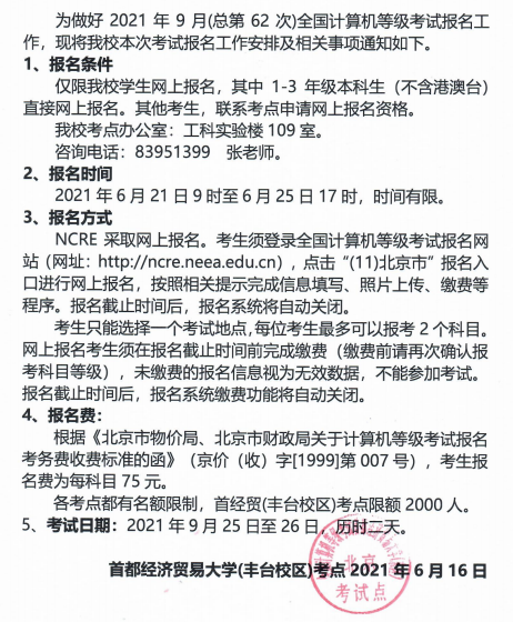
【教学通知-计算机等级考试】全国计算机等级考试报名工作通知
|
日期:2021-06-16
|
访问量: